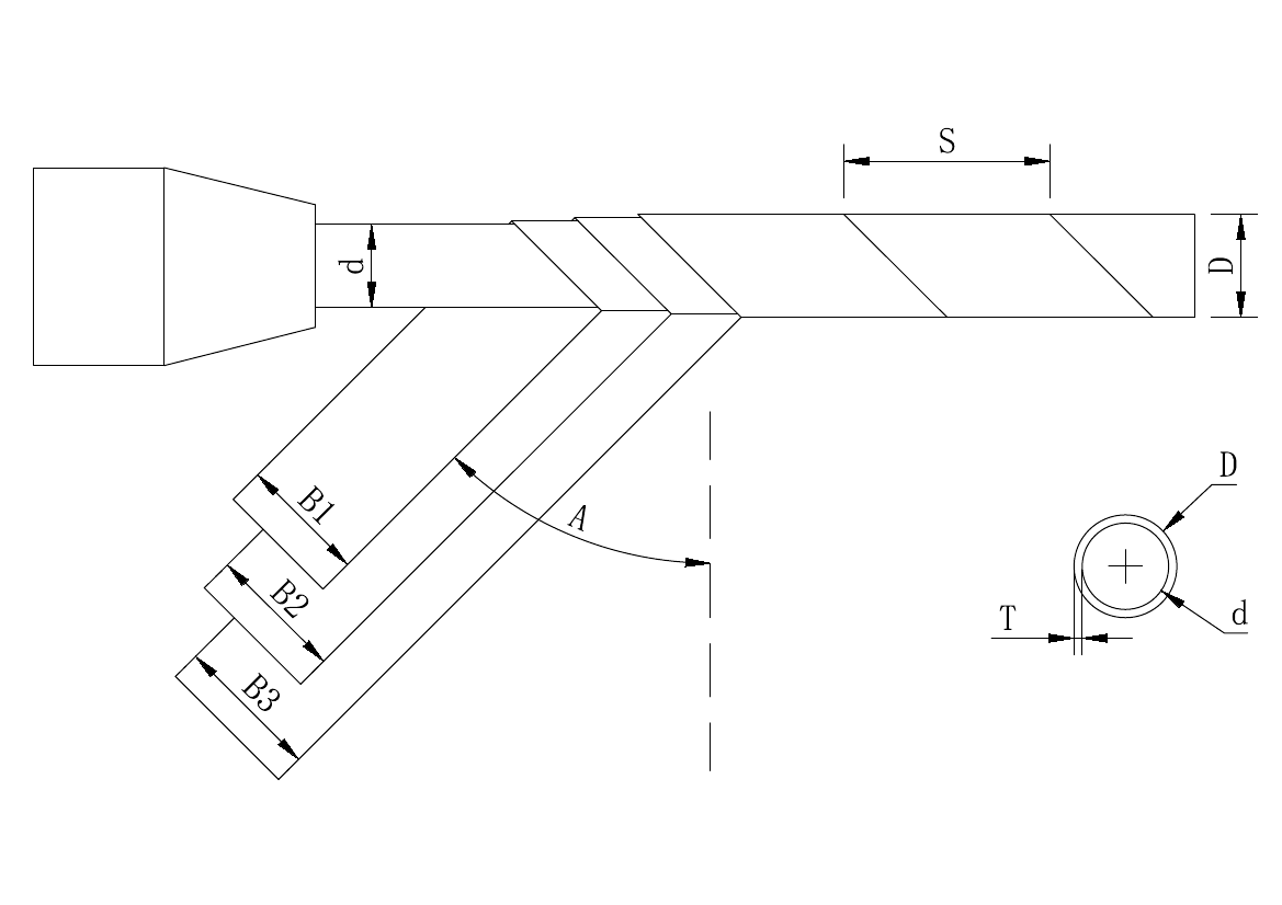
纸吸管3层纸张计算
吸管规格选择
(d)内径3.3mm/(D)外径4.0mm
(d)内径3.8mm/(D)外径4.5mm
(d)内径4.3mm/(D)外径5.0mm
(d)内径5.3mm/(D)外径6.0mm
(d)内径6.3mm/(D)外径7.0mm
(d)内径7.3mm/(D)外径8.0mm
(d)内径8.3mm/(D)外径9.0mm
(d)内径9.3mm/(D)外径10.0mm
(d)内径11.3mm/(D)外径12.0mm
输入数据
(d)模具直径
mm
(B1)底层纸宽度
mm
(B1)底层纸厚度
g/m²
(B2)中层纸厚度
g/m²
(B3)外层纸厚度
g/m²